Olá pessoas !
Como prometido segue aí um reforço do que falamos na ultima
aula ! Isso vai ajudar bastante na hora da prova hein?! Rsrsrs
Então aproveitem!
Ah! E lá no final segue uma atividade que valerá ponto![
Fiquem Atentos! ]
A química na sociedade
Pense!
Você acha
que a Química deve ser vista como causadoras de problemas ambientais?
Bom muitos de vocês ... ( e porque não dizer muitos de nós
né? Rrsrss) vemos a Química como algo muito distante da nossa realidade .
Principalmente quando passamos à estuda-la na escola , pois são tantas regras, fórmulas e etc... Que só existem pra aperrear
o juízo rsrsr .
Não! Não devemos pensar assim !
A vida já é um fantástico processo químico, no qual
transformações de substancias nos permitem andar, pensar, sentir, viver. As
sensações como dor, cãibra e apetite, e as diversas reações psicológicas, como
medo, alegria e felicidade, estão associadas com substancias. Então podemos
considerar o nosso corpo como um verdadeiro laboratório.
Estudar química possibilita-nos compreender não só os fenômenos
naturais, mas também entender o complexo mundo em que vivemos.
A química tem garantido ao ser humano uma vida mais longa e confortável.
O seu desenvolvimento permite a busca para soluções de problemas ambientais, o
tratamento de doenças antes incuráveis, o aumento da produção agrícola, a
construção de prédios mais resistentes e
etc...
Em busca da compreensão do mundo e do Universo , o homem
aprendeu a observar, analisar e estudar os fenômenos naturais, tentando buscar
uma explicação para os acontecimentos e
obter respostas as suas perguntas. Assim , foram desenvolvidas a
Matemática , a Biologia ,a Física, a
Química e diversas outras ciências ,exatas e humanas.
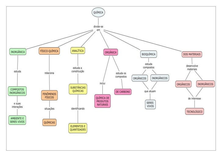
A química é um ramo da ciência que estuda a matéria, em sua
composição e transformação ,e a energia envolvida nesse processo.Com o intuito
de entender melhor essas transformações ela foi subdividida em :
- · Química Geral: estuda as leis relativas a todos os sistemas químicos.
- · Química Mineral: estuda os não metais ,os metais e as suas combinações.
- · Química orgânica : compreende o estudo de todos os compostos do carbono.
- · Química Biológica ou Bioquímica: compreende o estudo das reações que ocorrem dentro dos tecidos orgânicos.
- · Química ambiental: Estuda os processos químicos que ocorrem na natureza ,sejam eles naturais ou causados pelo ser humano, com a responsabilidade de monitorar ,definir e controlar a concentração de espécies químicas específicas.
- · Química Analítica: dedica-se ao desenvolvimento e aperfeiçoamento de métodos de identificação, separação e quantificação de uma determinada substancia(chamada analito) em amostras a serem analisadas . Ela desenvolve a teoria desses métodos analíticos, aperfeiçoa-os e também elabora novos.
- · Físico-química : como o próprio nome fala , é basicamente a junção dos estudos da física e da química, buscando compreender e estudar as propriedades e os aspectos físicos das espécies químicas. Alguns assuntos abordados são a termodinâmica, estudo dos gases, cinética Química, etc.
- Química Nuclear: Estuda as reações que ocorrem no núcleo do átomo ,sejam elas naturais ou artificiais ,buscando compreender seu potencial pois elas normalmente são reações muito energéticas ou que consomem muita energia. Tamanha energia precisa ser administrada de maneira correta, pois a sua utilização de maneira irresponsável pode ser devastadora ao meio ambiente.

Agora Como prometido a Atividade valendo Pontuação!!
Na sala
de aula explico a questão da entrega e outras coisas...
Leia O seguinte artigo e através dele responda as perguntas
que estarão Logo abaixo.
Boa leitura !!
Perguntas
1.
Baseado no que você leu no artigo cientifico, o
que é a Química?
2.
Como podem ser divididas as atividades de um químico?
3.
Mostre como o texto define: a) Matéria; b)corpo; c)substancia; d)reações químicas
4.
Mencione as ferramentas que foram citadas no
texto.
5.
Escolha agora um dos exemplos citados para relaciona
a relação entre teoria e pratica do químico, utilizando essas ferramentas.
6.
Sobre a historia do desenvolvimento das ferramentas,
faça um breve comentário.
7.
Como podemos concluir ou resumir a atividade ou
o papel do químico?
Nenhum comentário:
Postar um comentário